首页行业资讯 区块链通往数字资产之路

区块链通往数字资产之路

2023-04-02 19:43:00来源:互联网

欧易交易所下载

欧易(OKE)是世界领先的数字资产交易所,支持400多种数字货币交易,并可查看货币最新价格行情

区块链通往数字资产之路-第1张图片-欧易下载

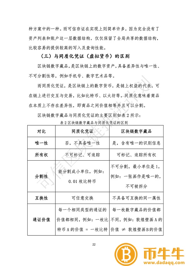
本文来自可信区块链推进计划发布的《基于区块链的数字馆藏研究报告》第三章:基于区块链的数字馆藏技术路线。区块链数字馆藏的技术原理,包括表达、接口、语义、应用链接等。,也有许多不同于区块链技术的存单和同质化券。

以下摘自原报道。

区块链通往数字资产之路-第2张图片-欧易下载

区块链通往数字资产之路-第3张图片-欧易下载

区块链通往数字资产之路-第4张图片-欧易下载

区块链通往数字资产之路-第5张图片-欧易下载

区块链通往数字资产之路-第6张图片-欧易下载

区块链通往数字资产之路-第7张图片-欧易下载

区块链通往数字资产之路-第8张图片-欧易下载

区块链通往数字资产之路区块链通往数字资产之路-第9张图片-欧易下载

区块链通往数字资产之路-第10张图片-欧易下载

免责声明:文章图片应用自网络,如有侵权请联系删除

热门推荐 更多+
软件动态更多+